各位同学:
为加强学生就业创业实践能力的培养,提升就业创业及求职技能,引导学生走出校园了解当前行业现状与企业实际情况,为未来进入职场做好心理及能力准备,现面向广州校区高年级学生开展就业创业实践训练营暨第12届赢在广州之“阳光青创杯”大学生创业就业大赛选拔活动,具体事宜通知如下。
一、组织单位
主办:学生工作处学生就业指导中心
承办:就业创业e站
二、培训时间
2023年9-10月(具体时间待定)
三、培训形式
1天线下互动课程学习培训+0.5天企业走访调研
四、培训对象
本次培训拟重点面向广州各校区高年级本科生、研究生。
五、报名方式及培训规模
请有意向参加的同学扫码进入对应的校区微信群,后续培训报名及安排在群内发出,不再另行通知。每期训练营规模原则上不超过40人,报名人员满25人达到开营条件。(根据各校区报名情况,确定培训地点,原则上同一校区报名人数满25人、有开展互动式培训条件的,线下培训将在自身校区开展)

(大学城校区咨询报名群) (龙洞校区咨询报名群) (东风路校区咨询报名群) (番禺校区咨询报名群)
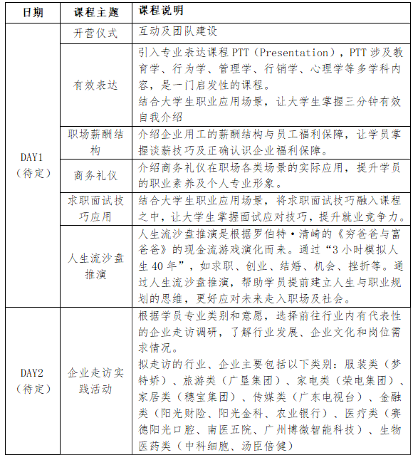
六、培训计划

课程开展的具体时间、地点安排,以确定开班后通知为准。
七、培训特色
1.体验企业导师互动式课程
2.学习职业规划、职业礼仪、就业分析、高效沟通等就业通用类技能课程,能够根据不同企业的岗位培养对应实践能力,优化自身就业素质。
3.走出校园、体验真实企业岗位需求,提高企业需求探索意识。
4.加深对专业前景认知,能够亲身实践对口专业岗位,走访专业方向企业,提升专业技能。
八、配套政策
1.获得证书。完成实练营所有培训安排的学员将颁发《结业证书》,凭结业证书可获得就业创业指导课10个实践学时认定。
2.选拔参赛。根据学员意愿,选拔推荐优秀学员参加第12届赢在广州之“阳光青创杯”大学生创业就业大赛(大赛资料见附件)。
附件:第12届赢在广州之“阳光青创杯”大学生创业就业大赛第二期方案
党委学生工作部 学生工作处
2023年9月11日